爱体育- 爱体育官方网站- APP下载专辑 对区域金融投资平台“十五五”规划编制及高质量发展的战略思考与建议
2026-02-13爱体育,爱体育官方网站,爱体育APP下载/爱体育(ATY SPORTS)是全球领先的在线平台[永久网址:363050.COM]提供多种体育赛事的投注和娱乐服务。爱体育,爱体育官网,爱体育APP,爱体育APP下载,爱体育下载,爱体育网页版,爱体育电竞,爱体育百家乐,爱体育百家乐,爱体育真人,无论您是足球、篮球、网球、棒球还是其他体育项目的爱好者,我们都能满足您的需求,并提供最好的博彩体验。立即注册aty,尽享丰富的乐趣!本文围绕“十五五”时期区域金融投资平台的高质量发展进行分析,指出低利率常态与金融业强监管周期构成的发展环境,深刻冲击了其传统盈利模式,同时,区域金融投资平台也面临权益投资崛起、人工智能赋能、合规优势重塑及产融结合深化等战略机遇。区域金融投资平台应精耕存量业务,前瞻布局增量业态,构建开放生态,并以战略引领、组织创新与智能风控作为实施保障,科学编制“十五五”规划,为服务区域实体经济提供指引。
党的二十届四中全会审议通过的《中央关于制定国民经济和社会发展第十五个五年规划的建议》(以下简称《“十五五”规划建议》)提出优化金融机构体系,推动各类金融机构专注主业、完善治理、错位发展。在国家金融治理体系和治理能力现代化加速推进的宏大背景下,“十五五”时期将成为我国经济结构深度调整、发展动能转换的关键5年。各级金融投资平台作为区域金融资源的配置主体和服务实体经济的主力军,正站在新的历史起点上。面对深刻变革的金融政策与监管环境,如何于变局中开新局,将外部挑战转化为内生动力,科学编制并有效实施“十五五”规划,是其必须回答的时代课题。本文旨在系统分析当前环境,厘清核心挑战与战略机遇,并提出一套适用于多数区域金融投资平台的高质量发展战略框架,为规划编制提供深度思考与实践指引。
区域金融投资平台一般是指由地方政府主导设立或控股,以服务特定区域(省级、市级、县区级)经济社会发展为根本目标,通过整合控股商业银行、证券公司、保险公司、信托公司、基金管理公司、担保公司、资产管理公司(AMC)等多类金融机构,以资本运作和综合金融为主要手段,承担政策引导与市场化运营双重职能的国有金融控股集团。金融投资平台亦称为金融控股公司。
2020年9月,国务院发布了《关于实施金融控股公司准入管理的决定》,中国人民银行同步印发《金融控股公司监督管理试行办法》,指出控股或实际控制两个或两个以上不同类型金融机构1的有限责任公司或股份有限公司,可以申请成为金融控股公司。这为区域金融投资平台的转型发展提供了参照标准。以省级金融投资平台为例,据万得(Wind)不完全统计2,目前具有成为金融控股公司可能的典型区域金融投资平台有13家3,总资产规模约为3.6万亿元,控制各类金融机构约50家,其已成为区域金融发展的重要力量(见图1)。
“十五五”时期是区域金融投资平台转型升级、决胜未来的关键5年,其规划编制必须建立在对宏观环境的深刻洞察之上。区域金融投资平台应以服务国家战略和区域发展为己任,找准自身定位,实现高质量可持续发展,真正担当起区域经济“稳定器”和“助推器”的时代重任。
区域金融投资平台的高质量发展,源于对宏观环境的精准把脉。为支持实体经济,近年来央行通过下调政策利率和贷款市场报价利率(LPR)引导社会融资成本下行。2023年,国家金融监督管理总局的成立标志着金融业强监管、严监管常态化。全面覆盖、穿透式监管要求各类金融业态回归本源、专注主业,对区域金融投资平台的合规经营能力、风险隔离机制和业务转型速度提出了更高要求。《“十五五”规划建议》中提到全面加强金融监管,丰富风险处置资源和手段,构建风险防范化解体系。“十五五”期间,宏观低利率常态化与金融业强监管将成为塑造金融行业格局的两大重要因素。
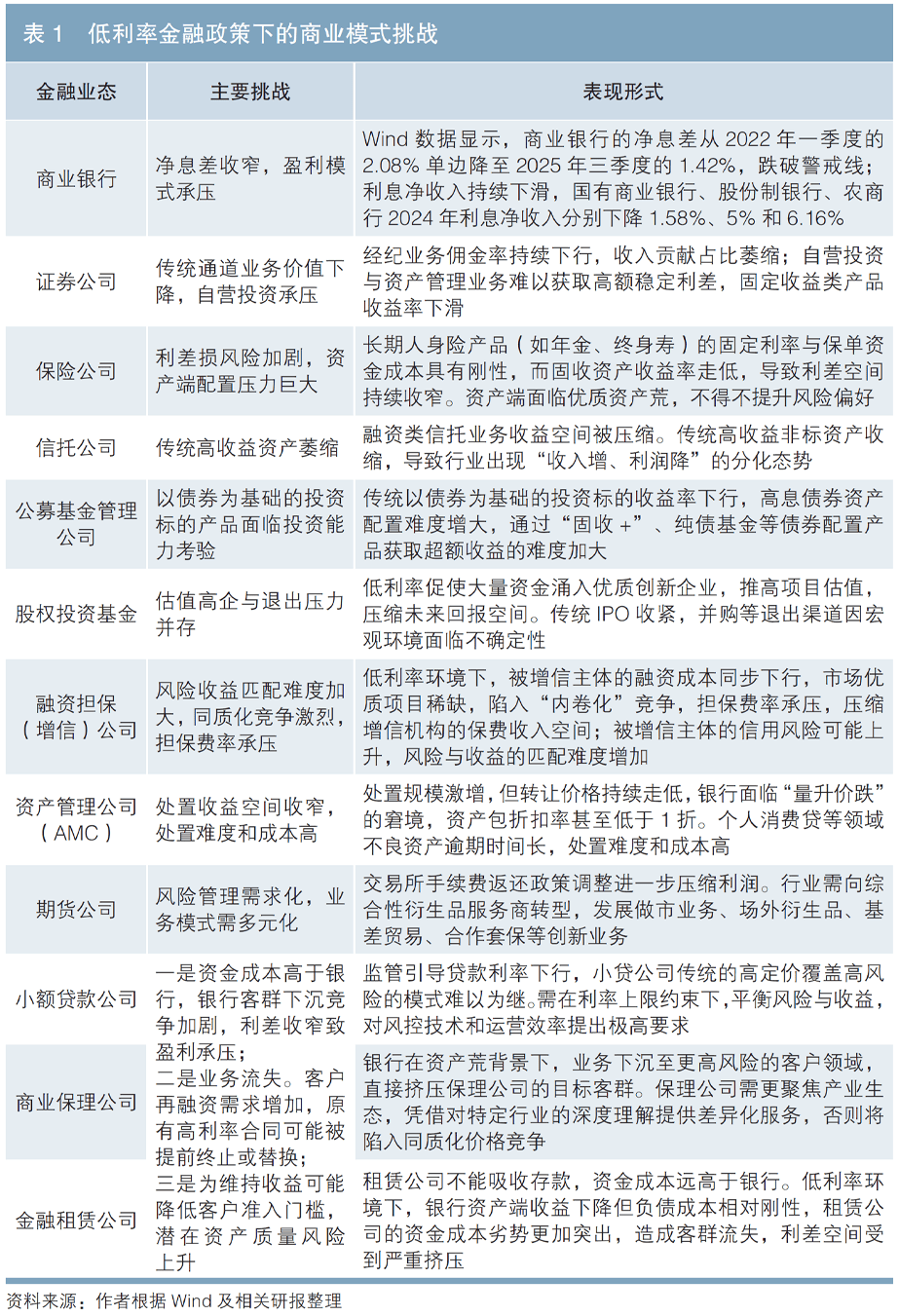
为持续提振实体经济活力、应对全球经济增长放缓,我国低利率政策预计将在“十五五”期间延续甚至深化。这一中长期趋势正从根本上改变传统金融业的盈利模式(见表1)。
一是利差收窄,盈利模式承压。过去,区域金融投资平台经营的商业银行、信托、AMC、保理、等业态依靠高信用评级获取低成本资金,再通过信贷投放、债券投资、委托贷款、等方式获取稳定利差。在低利率环境下,资产端收益率持续下行与负债端成本相对刚性之间的矛盾日益突出,净息差、净投资收益等核心盈利指标普遍承压,各类金融子业态的传统盈利模式难以为继。
二是风险收益匹配失衡。在“资产荒”背景下,优质资产稀缺加剧机构之间的竞争。为追求收益,机构可能被迫下沉信用资质,造成风险定价机制扭曲。而在经济下行周期中,信用风险事件发生概率上升,投资的风险与收益匹配难度显著增加。
三是倒逼商业模式深度转型。低利率环境如同“潮水退去”,暴露了单纯依赖杠杆和规模扩张的商业模式的脆弱性,迫使各类金融机构放弃路径依赖,从简单的融资中介和风险承担者转向资本管理者、价值发现者和综合服务提供商,更加注重通过资本管理能力、专业服务收费和生态协同效应来盈利。
以中央金融工作会议精神为指引,以国家金融监督管理总局成立为标志,金融业强监管、严监管已成为常态。这不仅是规则的调整,更是行业发展逻辑的重塑。
一是回归本源与专注主业成为硬约束。监管政策的核心导向是引导各类金融业态回归服务实体经济的本源,专注主业、降噪归位。无论是《金融控股公司监督管理试行办法》对金融控股公司的规范,还是针对银行、信托、保险等具体业态的监管规章,都强调风险隔离、降低复杂度、严禁监管套利。对于业务多元、结构复杂的区域金融投资平台而言,这意味着必须重新审视业务布局,清理整合非主业、无协同的资产,确保业务开展在监管框架内行稳致远。
二是穿透式监管提升合规管理复杂度。随着监管手段日益精细化、数字化,穿透式监管要求区域金融投资平台对最终投资者、底层资产、资金流向等了然于胸。由此,平台必须建立与之匹配的合规管理体系与风险控制能力,实现从集团到子公司、从表内到表外的全面、精准、实时风险监控,合规成本显著提升。
三是需要放弃“套利驱动”。强监管极大地压缩了通过复杂交易结构、跨业务进行监管套利获取超额利润的空间。区域金融投资平台不能再去寻找监管“缝隙”,而需要提升专业能力、协同效率和客户服务价值。由此,必须沉下心来,苦练内功,构建基于专业和服务的可持续的“护城河”。
在“十五五”时期,低利率与强监管的双重挑战倒逼区域金融投资平台商业模式转型,也带来了高质量发展的战略机遇,驱动其更加注重主动管理、科技赋能和生态协同。
随着我国经济结构转型和资本市场深化改革,权益投资的大时代正在开启。这对于在股权投资基金、产业投资等领域早有布局的区域金融投资平台而言,是必须牢牢抓住的战略机遇。
一是优化资产结构,分享成长红利。区域金融投资平台应主动调整以固定收益类资产为主的传统配置结构,大力提升股权及类股权资产的配置比例。通过股权直接投资、参与产业基金、发行权益类资管产品等方式积极参与资本市场,分享科技创新和产业升级带来的资本增值收益。
二是服务国家战略,赋能区域产业升级。区域金融投资平台应紧密围绕国家及区域确定的战略性新兴产业和未来产业方向,进行前瞻性、战略性布局。通过资本纽带,引导和撬动更多社会资本投向关键领域,在服务区域新质生产力培育和构建现代产业体系的过程中实现自身价值提升。
三是提升主动管理能力,打造投资品牌。抓住机遇的关键在于强大的投研能力和主动管理能力。区域金融投资平台需建立专业化的研究团队,深耕重点产业赛道,形成独立的行业判断和价值发现能力,从被动管理走向主动赋能,通过投后管理提升企业价值,最终打造出具有市场影响力的投资品牌。
AI技术不仅是颠覆性技术,更是区域金融投资平台实现降本增效、模式创新的核心驱动力。
二是对外助力投资,布局未来产业核心赛道。作为区域战略参与者,区域金融投资平台有责任也有能力前瞻性布局AI产业。这不仅是财务投资,更是构筑区域未来产业竞争力的战略举措。可通过设立专项AI基金、直接投资技术领先的AI公司或应用企业等方式,培育本土AI领军企业,吸引高端人才,助力区域在新一轮科技革命和产业变革中占据有利位置。
强监管、严监管为合规经营的头部机构构建了健康的市场环境,创造了“良币驱逐劣币”的有利条件。
一是合规优势转化为信用溢价。持牌经营、规范运作、资本充足的区域金融投资平台,在强监管环境下更易获得市场信任、监管认可和相对低成本的资金。不规范、高风险的市场参与者加速出清,为优质平台腾出了市场空间和发展机遇。
二是价值主张回归服务本源。监管政策引导行业从交易导向转向客户导向。区域金融投资平台可凭借其全牌照或多元业务的协同优势,摒弃短期套利思维,深耕本地经济,围绕重点产业链和客户全生命周期需求,提供“投、贷、保、租、信”等一站式、定制化的综合金融解决方案,构建长期、稳定、互信的客户关系,形成基于专业服务的核心竞争力。
区域金融投资平台的终极价值在于深度融入并有效驱动区域实体经济高质量发展。
一是打造产业金融专家模式。紧抓地方城投平台市场化转型、产业集群化发展机遇,深入特定产业园区和特色产业集群,“一链一策”“一企一策”地定制金融解决方案。积极发展供应链金融,将产业链上的非标应收账款、存货、订单等资产转化为标准化的金融资产,有效破解中小企业融资难题,并获得稳定收益。
二是构建“金融+产业”生态联盟。区域金融投资平台的核心优势在于牌照齐全,能够提供多种金融服务。应发挥平台枢纽作用,与区域内产业投资主体协同联动,为地方重大项目、产业集群提供全生命周期金融支持。同时,与当地国企、龙头民企深度绑定,通过共同设立产业基金、共建创新平台、发展供应链协同等途径,深度参与其转型升级和并购重组,实现以融促产、以产助融的良性循环,提升在区域产业链中的话语权和影响力,成为区域经济名副其实的“稳定器”和“助推器”。
区域金融投资平台在编制自身“十五五”规划时,应围绕夯实存量、谋划增量、共建生态三大任务展开,推动平台从单纯的金融控股集团向区域核心金融支柱和高端产业组织平台升级。
存量业务是生存之本,必须通过精细化运营和协同增效,提升其价值贡献和抗风险能力。
一是强化内部金融业务协同。在筑牢金融安全“防火墙”的前提下,建立内部金融子公司之间有效的协同机制。整合内部银行、信托、保险、融资担保、金融租赁等业态资源,构建覆盖企业初创、成长、成熟、转型等全生命周期的综合金融服务链。建立集团层面的客户信息共享平台和协同考核机制,激励跨业务条线合作。
二是深化内部金融与实体板块融合。对于拥有实体产业的平台,要推动金融资源精准滴灌实体业务,助力其技术升级和市场拓展。同时,积极探索利用资产证券化等工具,将基础设施、产业园区、商业物业等具有稳定现金流的实体资产进行盘活,释放存量资产价值,形成资金良性循环。
三是提升集团集约化管理水平。加快建设集团统一的数字化平台,涵盖战略管理、财务管控、风险管理、人力资源等核心职能。实现客户信息、风险数据、运营数据的集中管理与穿透分析,降低内部交易成本,提升决策效率和风险防控能力。
一是拓展金融板块新业态。积极对标监管要求,审慎申请或并购稀缺金融牌照(如金融资产管理公司、理财公司等),完善综合金融服务矩阵。密切关注科技金融、绿色金融、养老金融等新兴领域,适时布局相关业态,抢占未来市场先机。
二是发力战略性新兴产业金融。围绕战略性新兴产业,充分发挥创业投资业务的“探头”和“孵化器”作用,进行早期投资和布局。鼓励信托、租赁等业态开发知识产权质押融资、投贷联动、科技保险等适应新质生产力发展需求的创新金融产品。
三是深耕数字金融与绿色金融。将数字金融作为核心战略,借助科技手段大力发展产业数字金融,探索数据资产的确权、估值和融资应用。积极响应“双碳”目标,依托区域绿色产业基础,深度参与绿色金融体系建设,发行绿色债券,开展环境、社会和公司治理(ESG)投资,打造特色鲜明的绿色金融品牌。
独行快,众行远。平台必须摒弃封闭思维,以开放姿态构建共生共荣的生态系统。
一是构建外部区域性金融生态圈。主动联合区域内其他主流金融机构,建立常态化的沟通与合作机制,在重大项目融资、产业链金融服务、风险化解等方面形成合力。深化与地级市、县级政府及地方金融平台的合作,实现省级平台优势与地方属地资源的有效结合。
二是打造外部战略性产业生态网。与区域内核心企业、科研院所、行业协会等共建产业生态联盟。通过共同开展行业研究、组织产业论坛、设立协同创新中心等方式,汇聚产业资源,洞察产业趋势,对企业进行“金融+产业+科技”的全方位赋能,从资金提供者升级为产业生态组织者。
再好的战略也需要强大的组织与执行能力来保障,区域金融投资平台的“十五五”规划必须建立坚实的实施保障体系。为支撑稳健与高质量发展,建议区域金融投资平台从战略智库构建、组织机制改革及风险管控强化等层面系统推进。
一是提升战略研究能力。在集团层面设立高水平的战略发展研究院或类似机构,专注于宏观政策、监管动态、行业趋势、竞争对手的前瞻性研究,为集团战略决策提供高质量的智力支持,避免战略短视和惰性。
二是完善投资决策体系。建立科学、严谨的投资决策流程和标准,强化投研一体化建设。培养专业的研究团队,形成对大类资产配置和重点产业投资的独立判断能力,提升投资成功率和资产组合回报。
一是优化组织架构。推动组织模式从传统的科层制向更加敏捷、扁平化、客户导向的平台型组织或事业部制转变。试点揭榜挂帅、项目制等灵活的组织形式,激发内部创新活力。
二是创新人才机制。实施更具吸引力的人才引进计划,重点招募AI、大数据、产业研究、复合型金融等领域的尖端人才。建立市场化、差异化的激励约束机制,明确容错纠错边界,强化绩效考核与薪酬激励的紧密挂钩,真正实现“能者上、优者奖、庸者下、劣者汰”。
一是完善全面风险管理体系。构建覆盖所有业务条线、所有子公司、所有风险类型的集团统一风险偏好体系。将风险容忍度指标层层分解,落实到具体业务单元和岗位。
二是强化智能风控能力建设。依托集团数据中台,运用大数据、AI等技术,构建智能风控模型,实现对信用风险、市场风险、操作风险、流动性风险等的量化分析和实时监测预警。建立风险信息共享与联防联控机制,确保集团在安全稳健的轨道上运行。
“十五五”时期是区域金融投资平台转型升级、决胜未来的关键5年。其规划编制必须建立在对宏观环境的深刻洞察之上,以服务国家战略和区域发展为己任,以科技创新和数字化转型为引擎,以深化产融结合和生态共建为路径,以强化公司治理和风险管控为基石。唯有如此,方能在中国式现代化的宏伟征程中,找准自身定位,实现高质量可持续发展,真正担当起区域经济“稳定器”和“助推器”的时代重任。(本文观点不代表作者所在单位意见)
1.此处“金融机构”包括商业银行(不含村镇银行)、证券公司、保险公司、信托公司、基金管理公司、期货公司、金融资产管理公司、金融租赁公司等。
2.数据按照中国人民银行印发的《金融控股公司监督管理试行办法》中“控股或实际控制两个或两个以上不同类型金融机构”的标准对区域金融投资平台进行筛选得出。数据未统计通过股权穿透、并购等方式可能达到金融控股公司标准的潜在区域金融投资平台。
3.本文13家区域金融投资平台分别为:北京金融控股集团有限公司、天津泰达集团有限公司、山西金融投资控股集团有限公司、上海国际集团有限公司、江苏国信股份有限公司、浙江浙商金控有限公司、安徽国元金融控股集团有限责任公司、福建省金融投资有限责任公司、江西省金融控股集团有限公司、山东省鲁信投资控股集团有限公司、河南投资集团有限公司、湖南财信金融控股集团有限公司、广东粤财投资控股有限公司。返回搜狐,查看更多


